(This post from the lecture by Yueqi Sheng)
In this post, we will talk about detecting phase transitions using
Approximate-Message-Passing (AMP), which is an extension of
Belief-Propagation to “dense” models. We will also discuss the Replica
Symmetric trick, which is a heuristic method of analyzing phase
transitions. We focus on the Rademacher spiked Wigner model (defined
below), and show how both these methods yield the same phrase transition
in this setting.
The Rademacher spiked Wigner model (RSW) is the following. We are given
observations where
(sampled uniformly) is the true signal and
is a
Gaussian-Orthogonal-Ensemble (GOE) matrix:
for
and
. Here
is the signal to noise
ratio. The goal is to approximately recover .
The question here is: how small can be such that it is
impossible to recover anything reasonably correlated with the
ground-truth ? And what do the approximate-message-passing algorithm
(or the replica method) have to say about this?
To answer the first question, one can think of the task here is to
distinguish vs
. One approach to distinguishing these distributions is to
look at the spectrum of the observation matrix . (In fact, it turns
out that this is an asymptotically optimal distinguisher [1]). The spectrum of behaves as ([2]):
- When
, the empirical distribution of eigenvalues in
spiked model still follows the semicircle law, with the top
eigenvalues -
When
, we start to see an eigenvalue
in the
planted model.
Approximate message passing
This section approximately follows the exposition in [3].
First, note that in the Rademacher spiked Wigner model, the posterior
distribution of the signal conditioned on the observation
is: This
defines a graphical-model (or “factor-graph”), over which we can perform
Belief-Propogation to infer the posterior distribution of .
However, in this case the factor-graph is dense (the distribution is a
product of potentials for all
pairs of ).
In the previous blog post, we saw belief propagation works great when the underlying interaction
graph is sparse. Intuitively, this is because is locally tree like,
which allows us to assume each messages are independent random
variables. In dense model, this no longer holds. One can think of dense
model as each node receive a weak signal from all its neighbors.
In the dense model setting, a class of algorithms called Approximate
message passing (AMP) is proposed as an alternative of BP. We will
define AMP for RWM in terms of its state evolution.
State evolution of AMP for Rademacher spiked Wigner model
Recall that in BP, we wish to infer the posterior distributon of
, and the messages we pass between nodes correspond to marginal
probability distribution over values on nodes. In our setting, since the
distributions are over , we can represent distributions by
their expected values. Let denote the
message from to
at time
. That is,
corresponds
to the expected value .
To derive the BP update rules, we want to compute the expectation
of a node
, given the
messages for
. We can
do this using the posterior distribution of the RWM, ,
which we computed above.
And similarly for .
From the above, we can take expectations over , and express
in terms of
. Doing this (and
using the heuristic assumption that the distribution of is a
product distribution), we find that the BP state update can be written
as:
where the interaction matrix , and
.
Now, Taylor expanding around
, we find
since the terms are of order
.
At this point, we could try dropping the “non-backtracking” condition
from the above sum (since the node
contributes at most
to the sum anyway), to get the state update:
(note the messages no longer
depend on receiver – so we write in place of
).
However, this simplification turns out not to work for estimating the
signal. The problem is that the “backtracking” terms which we added
amplify over two iterations.
In AMP, we simply perform the above procedure, except we add a
correction term to account for the backtracking issue above. Given ,
for all , the AMP update is:
The correction term corresponds to error introduced by the backtracking
terms. Suppose everything is good until step . We will examine
the influence of backtracking term to a node through length 2 loops.
At time ,
exert
additional influence to
each of it’s neighbor . At time
,
receive roughly
. Since
has magnitude
and we need to sum over all of
’s neighbors,
this error term is to large to ignore. To characterize the exact form of
correction, we simply do a taylor expansion
State evolution of AMP
In this section we attempt to obtain the phase transition of Rademacher
spiked Wigner model via looking at .
We assume that each message could be written as a sum of signal term and
noise term. where
. To the dynamics of AMP (and find its phase
transition), we need to look at how the signal and noise
evolves with
.
We do the following simplification: ignore the correction term and
assume each time we obtain an independent noise .
Here, we see that
and .
Note that is essentially proportional to overlap between
ground truth and current belief, since the function keeps the
magnitude of the current beliefs bounded.
For the noise term, each coordinate of is a gaussian random
variable with mean and variance
It was shown in [4] that we can introduce a new
parameter s.t.
As , turns out
and
. To study the behavior of
as
, it is enough to track the evolution of
.
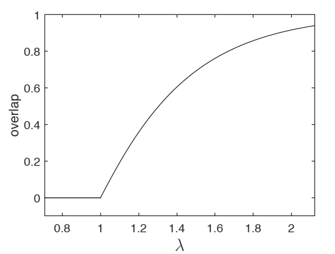
This heuristic analysis of AMP actually gives a phase transition at
(in fact, the analysis of AMP can be done rigorously as in [5]):
- For
: If
,
w.h.p., thus we have
. Taking
, we have
, which means there AMP solution has no overlap with the ground truth.
-
For
: In this case, AMP’s solution has some correlation with the ground truth.

(Figure from [6])
Replica symmetry trick
Another way of obtaining the phase transition is via a non-rigorous
analytic method called the replica method. Although non-rigorous, this
method from statistical physics has been used to predict the fixed point
of many message passing algorithms and has the advantage of being easy
to simulate. In our case, we will see that we obtain the same phase
transition temperature as AMP above. The method is non-rigorous due to
several assumptions made during the computation.
Outline of replica method
Recall that we are interested in minizing the free energy of a given
system where
is
the partition function as before:
and
.
In replica method, is not fixed but a random variable. The
assumption is that as , free energy doesn’t vary with
too much, so we will look at the mean of to approximate free
energy of the system.
is called the free energy density and the goal now is to
compute the free energy density as a function of only , the
temperature of the system.
The replica method is first proposed as a simplification of the
computation of
It is a generally hard problem to compute in a clear way. A
naive attempt of approximate is to simply pull the log out
Unfortunately and
are quite different quantities,
at least when temperature is low. Intuitively, is looking at
system with a fixed while in
,
and
are allowed to
fluctuate together. When the temperature is high, doesn’t play a big
roll in system thus they could be close. However, when temperature is
low, there could be a problems. Let ,
,
.
While is hard to compute,
is a much easier quantity. The
replica trick starts from rewriting with moments of
:
Recall that for
and
, using this we can rewrite
in the following
way:
Claim 1. Let
Then,
The idea of replica method is quite simple
- Define a function
for
s.t.
for all such
.
-
Extend
analytically to all
and take the limit of
.
The second step may sound crazy, but for some unexplained reason, it has
been surprisingly effective at making correct predictions.
The term replica comes from the way used to compute
in Claim 1. We expand the
-th moment
in terms of replicas of the system
For Rademacher spiked Wigner model
In this section, we will see how one can apply the replica trick to
obtain phase transition in the Rademacher spiked Wigner model. Recall
that given a hidden , the observable
where
and
.
We are interested in finding the smallest where we can still
recover a solution with some correlation to the ground truth . Note
that is not so important here as
doesn’t carry
any information in this case.
Given by the posterior , the system we
set up corresponding to Rademacher spiked Wigner model is the following:
- the system consists of
particles and the interactions between
each particle are give by -
the signal to noise ratio
as the inverse temperature
.
Following the steps above, we begin by computing
for : Denote
where
is the
th replica of the system.
We then simplify the above expression with a technical claim.
Claim 2. Let where
is a fixed matrix and
is the GOE matrix defined as above. Then,
for some constant depending on distribution of
.
Denote . Apply Claim 2 with
, we have
To understand the term inside exponent better, we can rewrite the inner
sum in terms of overlap between replicas:
where the last equality follows from rearranging and switch the inner
and outer summations.
Using a similar trick, we can view the other term as
Note that represents overlaps between the
and
th replicas and
represents the
overlaps between the th replica and the ground truth vector.
In the end, we get for any integer , (Equation 1):
Our goal becomes to approximate this quantity. Intuitively, if we think
of as indices on a
matrices,
,
with , then
is the average of
i.i.d matrices. So we
expect for
w.h.p. In the
remaining part, We find the correct via rewriting Equation 1.
Observe that by introducing a new variable for
and
using the property of gaussian intergal (Equation 4):
Replace each by a such integral, we
have (Equation 2):
where is the constant given by introducing gaussian intergals.
To compute the integral in (Equation 2), we need to cheat a little bit and take
before letting
. Note that free energy density
is defined as
This is the second assumption made in the replica method and it is
commonly believed that switching the order is okay here. Physically,
this is plausible because we believe intrinsic physical quantities
should not depend on the system size.
Now the Laplace method tells us when , the integral in (Equation 2) is dominated by the max of the exponent.
Theorem 1 (Laplace Method). Let , then
where and
is the Hessian of
evaluated at the point
.
Fix a pair of and apply Laplace method with
what’s left to do is to find the critical point of . Taking the
derivatives gives
where
.
We now need to find a saddle point of where the hessian is PSD. To
do that, we choose to assume the order of the replicas does not matter,
which is refer to as the replica symmetry case. 1 One simplest form
of is the following:
,
and
for some
. This also implies that
for some
and
Plug this back in to Equation 2 gives: (Equation 3)
To obtain , we only need to deal with the last term in
(Equation 3) as . Using the fact that
for all
and using the same trick of introducing new gaussain integral as
in (Equation 4) we have
Using the fact that we want the solution to minimizes free energy,
taking the derivative of the current w.r.t.
gives
which matches the fixed point of AMP. Plug in and
will give us
. The curve of
looks like the Figure below, where
the solid line is the curve of with the given
and the
dotted line is the curve given by setting all variables .

References
-
Turns out for this problem, replica symmetry is the only case. We
will not talk about replica symmetry breaking here, which
intuitively means we partition replicas into groups and re-curse. ↩